Educypediathe educational encyclopedia

  
 
SPWM simulation

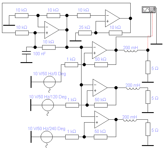
SPWM, Sinusoidal pulse width modulation simulation circuit:

Download: SPWM EWBA file


 

Home | Site Map | Email: support[at]karadimov.info

Last updated on: 2010-12-29 | Copyright © 2011-2021 Educypedia.

https://educypedia.org

 

 

 

 

 
Powered by ITCom Solutions