Audio
circuits  |
| 1KHz sinewave generator
simple circuitry, low distortion, battery operated. Variable, low impedance output up to 1V RMS,
2 transistors |
| 24
dB/Octave 2/3-Way Linkwitz-Riley electronic crossover |
| 3
band equaliser Using a single op-amp this easy to make equalizer offers
three ranges, low frequency,mid frequency,and high |
|
60-Hz, High-Q notch
filter This high-Q notch filter is based on the "Twin-T" design. It produces
a very deep notch in the response curve at about 59.7 Hz. This is useful to
remove 60-Hz hum and noise from audio recordings or live performances. Response
is down over -60db at the center point, pdf file |
| 8
Note Tune Player This neat little circuit can play 8 note tunes at any speed
you want. You select the notes with 8 trim pots. The speed in selected through a
ninth pot |
|
Adjustable 60Hz Filter On this page three adjustable notch filters
configurations are shown . They can be used in your small pre-amp or amplifier
project to filter out any HUM at 50 Hz ( European ) or 60Hz |
|
Adjustable
Audio Notch Filter A variable notch filter with both high and low pass
filters |
| Audio amplifier output relay delay
the purpose of this circuit is to control the relay which turns on the speaker output relay in the audio amplifier. The idea of the circuit is wait around 5
seconds ofter the power up until the spakers are switched to the amplfier output to avoid annoying "thump" sound from the speakers |
| Audio
circuits audio circuits, 2 Watt Amplifier A low distortion
amplifier using discrete components, ECM Mic Preamplifier A high quality preamp
for electret mic inserts, Tone Controls, Stereo Line Driver, TDA2030 8 Watt
amplifier, Audio Notch Filter For audio frequencies 100Hz - 10KHz, 6 Input Mixer
3 Mic inputs, 3 Line Inputs, Hi-Fi Pramplifier, Peak Reading Audio Level Meter,
Doorphone Intercom |
| Audio compressor
audio compressor circuit |
|
Audio detector for starting robots |
| Audio
level meter - analog audio level measurement circuit circuit |
| Audio pages (ESP) 60-100W power amplifier, preamp power supply, Hi-Fi phono
(RIAA) preamp, 50W IC power amplifier, class A power amplifier, 300W subwoofer power amplifier, headphone amp, Linkwitz transform circuit, 20W/ch stereo IC power
amp, test equipment, VU meter... |
| Audio
notch filter audio frequencies 100Hz - 10KHz |
|
Audio opamp circuits |
| Audio power meter LM3915,
stereo VU meter, pdf file |
| Audio
test oscillator audio test oscillator circuit |
| Audio VU
meter LM324, This circuit uses two quad op-amps to form an eight LED audio
level meter. The op-amp used in this particular circuit is the LM324 |
| A
weighting filter |
|
Balanced microphone preamp with phantom power |
| Bat
Detector Circuit |
|
Bat
Detector Circuit Bat Detector Circuit |
|
Curious C-Beeper
The Curious C-Beeper uses the two-transistor flasher in conjunction with a
darlington transistor to make a most unusual capacitance beeper probe. When a
capacitor is touched to the probe, the probe beeps at a frequency that varies
with capacitance |
|
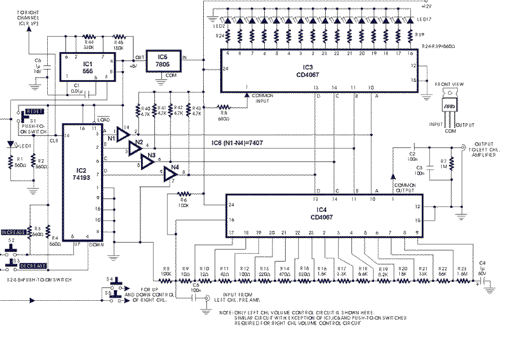
Digital
Volume Control |
|
DIY AUDIO PROJECTS |
| Doorphone
intercom LM386 |
|
Electret
Condenser Microphone amplifier microphone pre-amplifier for an Electret
Condenser Microphone, pdf file |
|
Full-duplex doorphone with 3 wires connection a two-way (full-duplex)
construction planned for use as doorphone |
| High Q
Notch Filter The twin ``T'' network is one of the few RC filter networks
capable of providing an infinitely deep notch. By combining the twin ``T'' with an LM102 voltage follower, the usual drawbacks of the
network are overcome, pdf file |
| LM3915 dot/bar
display driver
pdf file |
| Low
impedance microphone amplifier a microphone amplifier for use with low
impedance (~200 ohm) microphones, transistor, opamp |
|
Microphone Amplifier with HF Decoupling |
|
Microphone Circuit Test Oscillator |
| Music &
special effects Electronic Canary, Metronome Circuit, Sound Effects
Generator, Sound Effects Generator, Electronic Siren |
| Music
to light modulator A music-to-light modulator is a circuit which controls
the intensity of one or more lights in response to an audio input, MOC3021,
pdf file |
| Negative
feedback design for amplifiers how to modify a small class AB amplifier
for low distortion and minimal power drain |
| One
way intercom a simple one way intercom can be made by connecting an
electret micrpohone to an LM386 amplifier chip, pdf file |
| Peak
reading audio level meter CA3140, will indicate peak audio response on an
analog meter |
|
Reverse RIAA Equaliser
How to use a needless phono input as a universal line input? |
|
Siren circuit siren circuit with transistors |
|
Siren circuit
Emergency Siren Simulator, The heart of the circuit is the two transistor
flasher with frequency modulation applied to the base of the first transistor,
... |
| Sound detector tone decoder
NE567 |
|
Sound level indicator Sound level indicator, LM3915 |
| Sound
operated switch sound operated switch circuit |
|
Sound
operated switch sound operated switch circuit |
| Theremin
the theremin is a musical instrument that uses electronic circuits to produce
audible tones, having the unusual aspect of being controlled by the player's
hand motions near the instrument's two "antennas," without the hands touching
the instrument. One hand is used to control the theremin's pitch, and the other
hand is used for controlling the volume, a tip |
| Tone detect with the NE567
Tone detection circuit with the NE567 |
|
Tone detection circuit with the NE567 |
|
Tone (pitch)
display The heart of the circuit is the tone (pitch) display section, based
on the popular LM3914 display driver, logarithmic scale, LM311 comparator,
LM2917, Educypedia |
|
Transformerless Balanced Line
Driver with Floating Output |
|
Transistor Organ
This simple circuit can provide hours of enjoyment as you learn tunes, play
duets or just make some really weird sounds by pushing all the buttons at once |
|
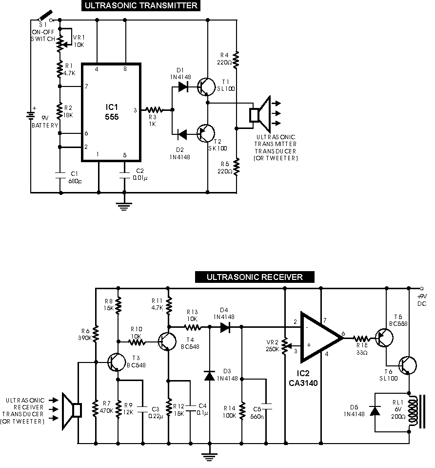
Ultrasonic switch The circuit described generates (transmits) ultrasonic sound of
frequency between 40 and 50 kHz. As with any other remote control system this
cirucit comprises of a mini transmitter and a receiver circuit. Transmitter
generates ultrasonic sound and the receiver senses ultrasonic sound from the
transmitter and switches on a relay, schematics |
|
Ultrasonic switch |
| Voice-over
circuit |
|
VU meter |
|
VU meter
A very simple circuit of indication of level, with 10 Leds |
|
VU meter Stereo VU Meter circuit |
|
VU meter
Stereo VU Meter circuit |
|
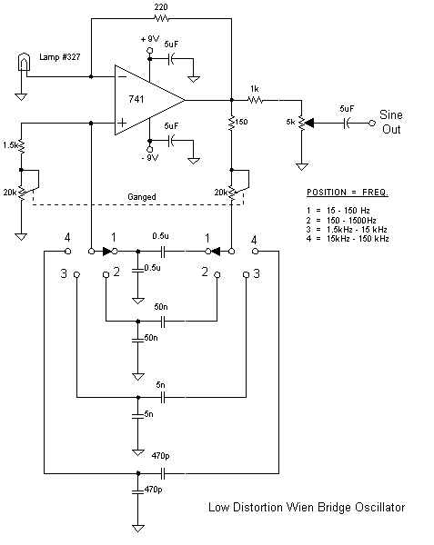
Wien-Bridge Oscillator
15Hz - 150kHz |
|
|
Home
|
Site Map
|
Email: support[at]karadimov.info
Last updated on:
2011-01-15
|
Copyright © 2011-2021 Educypedia.
https://educypedia.org
|
| |