Educypediathe educational encyclopedia
Electronics-theory
Analog
Audio - acoustics
Audio - electronics
Audio - loudspeakers
Components-active
Components-passive
Component - sensors
Digital - electronics
Digital - I2C - I2S
Digital - Programming
Electricity High Voltage
Electricity - machines
Electricity - theory
General overview
Miscellaneous
Optics
Power control systems
Power electronics
RF - antennas
RF - antenna - WLAN
RF - communication
RF - radio - tuning
Telephony
Tubes
TV-video-DVD
 
Utilities - tools
Animations & applets
Application notes
Cabling
Calculators
Circuits
Databank - tables
Datasheets
Measurement
Repair
Software - electronics
 
Local sitemap
Sitemap

  
 





Optoelectronic circuits  related subject: Optics, Infrared sensors, Infra red remote control protocols
16 CHANNEL IR/RF REMOTE INTERFACE Turn your old TV remote into a controller, pdf file
Amateur laser construction basic information on the construction of various types of lasers from scratch including: home-built laser safety, setting up a home laser lab, sources of supplies and chemicals, vacuum systems, glass working, structural materials, power supplies, and more
Analogue opto isolator an opto isolator to transfer an analogue signal
An Electronic Ballast (Inverter) to Power HID Lamps from 12 Volts DC a circuit that can be used to power a variety of small (50 w or less) HID lamps, as well as (with modifications) fluorescent lamps up to about 40w, or HeNe lasers, flashes/strobes, and neon tubes, etc., from a 12 V car or marine battery or medium-size gel cell
Applications of neon glow lamps
Arc Welder Simulator The arc welder simulator is made up from several functional blocks: five oscillators, two gates and the output driver
Bicycle Light Projects
Bicycle Regulator This is a regulator for a 6V/3W bicycle generator system. The purpose is to switch to rechargeable batteries when the generator is idle. In addition, the device limits the voltage across the bulbs when the generator operates at a high speed, Dynamo basics. Different types of dynamos and their characteristics
Color Sensor Color Sensor circuit
Daylight alarm circuit wakes you up with a loud alarm at the break of the daylight. Once again the 555 timer is used here
Flash camera pdf file
Flasher circuit Two Transistor Flasher Ideas
Laser link communicator
Laser power supplies power regulators in laser pointers, laser diode drive chips, schematics of laser diode power supplies
Laser transceiver UPN laser transceiver circuit
Laser Transmitter/Receiver A LASER beam is modulated and then aimed at a receiver that demodulates the signal and then presents the information: voice, data
Lantern Flasher/Dimmer adds high-efficiency dimming and flashing to an existing battery-powered lantern or flashlight or to a custom design, LM358 opamp circuit
LDR light dark activated switch pdf file
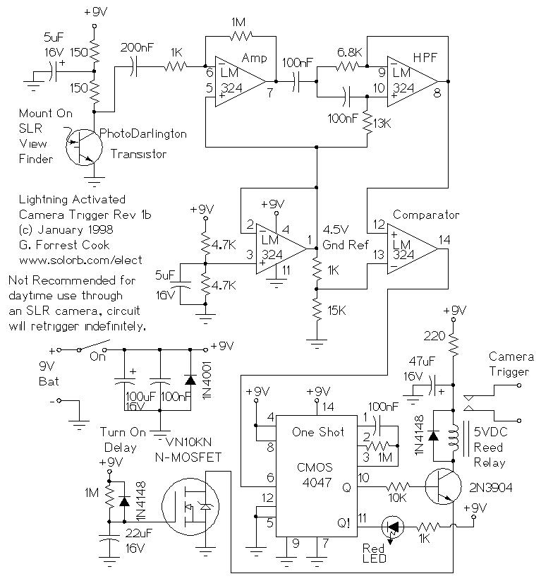
Lightning Activated Camera Shutter Trigger This circuit is used to trigger a camera's electronic shutter circuit when a flash of lightning is present. This circuit would also work for photographing fireworks displays or other events involving flashes of light, schematics
Lighting Handbook collection of design notes, pdf file
Light operated switch TRIAC LDR, 500 watt
Light receiver works from 1 kHz to over 70 MHz pdf file
Light-sensitive alarm project the circuit detects a sudden shadow falling on the light-sensor and sounds the bleeper when this happens. The circuit will not respond to gradual changes in brightness to avoid false alarms
LM3915 Dot/Bar Display Driver datasheet The LM3915’s 3 dB/step display is suited for signals with wide dynamic range, such as audio level, power, light intensity or vibration, pdf file
LM555 timer with photocell detectors
Low cost laser data connection wireless laser link for RS-232 port
Magic Lamp
Optical Amplifier Pump Laser Reference Design Based pdf file
Optical receiver circuits basic concepts of optical communications. It discuss some of the physics of light and how light can be manipulated, modulated and transmitted to send information. Also gives project construction instructions, receiver circuits, schematics, freespace communications, optical through the air communications, optical communications, light theory, voice audio communications
Optical transmitter circuits audio amplifier with filter, voltage to frequency converter, pulsed light emeter, light collimator, multiple light sources for extended range, wide area light transmitters, wide area broadcasting
Passive optical person detector responds to changes in ambient lighting, pdf file
Photo-detector Circuits
Photodiodes: applications pdf file
Propeller clock a tip
Proximity detector infrared, proximity detection circuit
Ringing phone light flasher
Soft-start controller of TRIAC pdf file
Sound to Light Unit pdf file
Strobe Light Miniature Strobe Light, Strobe lights are widely used by disco lovers to create wonderful visual effects in disco halls and auditoria
Stroboscope design of a stroboscope circuit
UPN laser transceiver The UPN Laser Transceiver (UPNLT) connects computers using laser beams
UV detector
UV detector pdf file
Wall Dimmer with Neon Locator Bulb pdf file

Home | Site Map | Email: support[at]karadimov.info

Last updated on: 2011-01-15 | Copyright © 2011-2021 Educypedia.

https://educypedia.org

 

 

 

 
Powered by ITCom Solutions