Educypediathe educational encyclopedia
Electronics-theory
Analog
Audio - acoustics
Audio - electronics
Audio - loudspeakers
Components-active
Components-passive
Component - sensors
Digital - electronics
Digital - I2C - I2S
Digital - Programming
Electricity High Voltage
Electricity - machines
Electricity - theory
General overview
Miscellaneous
Optics
Power control systems
Power electronics
RF - antennas
RF - antenna - WLAN
RF - communication
RF - radio - tuning
Telephony
Tubes
TV-video-DVD
 
Utilities - tools
Animations & applets
Application notes
Cabling
Calculators
Circuits
Databank - tables
Datasheets
Measurement
Repair
Software - electronics
 
Local sitemap
Sitemap

  
 





Sensor light circuits  related subjects: Infra Red Circuits, Optical sensors, Opto electronic circuits
40 KHz modulated light receiver pdf file
Ambient-Light-Ignoring Infrared Active Motion Detector IR emitter circuit
Application circuit examples of Si photodiode pdf file
Dark-activated LED or Lamp Flasher
Dark Activated Switch LDR, pdf file
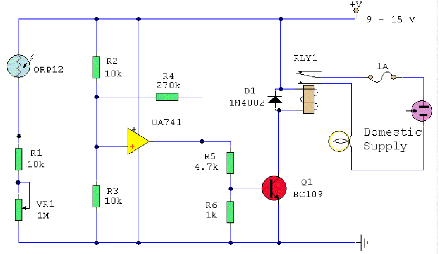
Dark Activated Switch or Porch Light Switch This circuit will activate a relay when light falls to a preset level. Light level can be adjusted with VR1 and the relay contacts may be used to operate an external light or buzzer
Dark Activated Switch This circuit will activate a relay when light falls to a preset level. Light level can be adjusted with VR1 and the relay contacts may be used to operate an external light or buzzer, ORP12 photocell
Dark activated relay There's two schematics, one for light activated relay and one for dark activated relay. When the light / dark hits the sensor a relay will be activated
Dark Sensitive Switch Dark Sensitive Switch is a simple project which operates a relay when the light falling on the LDR goes below a set point, LDR, pdf file
Darkness Controlled Light Switch Darkness Controlled Light Switch
Door Minder This kit uses an infrared beam to monitor door & passageways or any other area. When the beam is broken a relay is tripped which can be used to sound a bell or alarm. Suitable for detecting customers entering a shop, cars coming up a driveway, pdf file
INFRARED PROXIMITY DETECTOR This proximity detector using an infrared detector can be used in various equipment like automatic door openers and burglar alarms. The circuit primarily consists of an infrared transmitter and an infrared receiver. pdf file
IR proximity detector pdf file
Infrared circuits for remote control infrared remote control circuits using a 32-56 kHz modulated square wave for communication
Infra/radio remote control transmitter/receiver a general purpose remote control project with using programmable PIC microcontrollers
Infrared sensor detects the move of the human being or the animal using the pyroelectric infrared sensor
Infrared Sensor Application Note Infrared Sensor Application Note, Single-Rail Amplifier Circuit for Infrared Gas Sensors, pdf file
LDR LIGHT/DARK ACTIVATED RELAY SWITCH using an LDR to turn on a relay, pdf file
LED photo sensors projects green LED's as solar sensor!!!!!
Light Sensor Technology measuring daylight using LEDs pdf file
Light-Dark Sensor Light-Dark Sensor width opamp 741 and LDR as sensor
Light Dependent Resistor - LDR applications Spectral response, sensitivity of a photodetector,
Light detection - alarm Detects very small amounts of light and sounds the piezo alarm, pdf file
Light detection circuit LDR, photocells, Variable resistor R1 adjusts the light threshold at which the circuit triggers
Light detector width FET Light detector width FET circuit
Light intensity sensor TSL250 sensor circuit
Light Is On When Power Is Out A loss of AC power during darkness (sensed by a photoresistor) turns on an array of battery-powered white LEDs. To conserve power, a timer turns off the LEDs after a particular period of time
Light measurement Light intensity sensor, TSL250 sensor circuit
Light Pollution Meter Light Pollution Meter, Notes on the design and construction of a visual comparison photometer for measuring sky brightness and light pollution
Sensing Light with a Programmable Gain Amplifier
Solar sun tracker gif file
Solar sun tracker Cadmium Sulfide Relay Tracker Schematic
Solar Tracker circuit Homemade Solar Tracker
Solar Tracker circuits
Solar tracker circuit Schematic for Solar Collector Sun Tracking
Sun-Up Alarm The Sun - Up Alarm can be used to provide a audible alarm for when the sun comes up or it can be used in a dark area and detect when a light comes on. It can also be used to detect a light beam, headlights etc, ..., Light intensity sensor
Sun-Up Alarm pdf file
Visible and Infrared Light Detectors Basic CdS Photocell Detector, Basic Phototransistor Detector, Infrared Light Photo-Detector Circuit, Phototransistor Detector Relay Driver
Wheel encoders

Home | Site Map | Email: support[at]karadimov.info

Last updated on: 2011-01-15 | Copyright © 2011-2021 Educypedia.

https://educypedia.org

 

 

 

 
Powered by ITCom Solutions