Radio
frequency - communication circuits general overview  |
|
FM
zenders, radio zenders, KG zenders, antenne versterkers, TV zenders en
ontvangers in Dutch |
|
Harry's homebrew homepage
HF-circuits, amateur radio oriented |
|
Homebrew RF Test
Equipment and Software Attenuator Pads, Cable Reflection Tester, 2.4 GHz
Quarter-Wave Power Divider/Combiner, Audio/Video Transmitter Link Test, LED RF
Signal Meter, Spectrum Analyzer, 2.4 GHz RF Power Meter / SWR Meter, Return Loss
Bridge, Antenna Analyzer |
| Radio circuits |
| Radio Controlled
RC Planes, Cars, Boats, Homemade RC electronic projects |
| Rason
project page
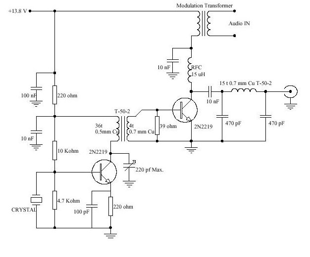
CW tone keyer, 100Khz crystal calibrator, 5/4 wave 2 meter antenna, 70cm collinear antenna, 12
volt cell charger, 10 amp, 13.8 volt power supply, audio speech processor, PLL tone encoder, thermal fan controller, 40 meter 5 Watt QRP transmitter, voltage
regulators, transistor audio amplifiers, condenser mike, IC audio amplifiers, basic VOX circuit, 4 to 1 Balun,
rechargable CMOS battery, variable bandwidth CW filter, simple electronic S meter, adjustable voltage regulator,
designing bipolar transistor audio preamps, JFET transistor audio preamps, Op Amp IC audio preamps, switching regulator basics
|
| RF
projects FM transmitters, RF amplifiers, software for coil calculations |
| |
Radio
frequency - communication circuits  |
| 10 GHz
radar detector |
|
10.7MHz FM
Detector |
| 200MHz
- 400MHz
VOLTAGE CONTROLLED OSCILLATOR pdf file |
|
2.4 GHz low noise amplifier with the BFG480W This application note gives an
example of a 2.4 GHz LNA with the BFG480W. Because this LNA design has a high
third order intercept value of 17 dBm (measured at input), it can be used for
Wireless Local Area Network (WLAN) front-end and Wireless Local Loop (WLL)
applications, pdf file |
|
2.45 GHz power amplifier with the BFG480W At a frequency of 2.45 GHz, a
supply voltage of 3.0 V, and a control voltage of 3.0 V, the amplifier delivers
an output power of 19 dBm at an input power of 8 dBm, with a power added
efficiency of 38 %, pdf file |
| 450 watt 6m amplifier
the amplifier design uses transistors that have been designed for VHF SSB
operation |
|
4 channel FM Remote control IC567, PLL |
|
AM Band Antennas
Active 3-30 MHz Hula-Loop Antenna for Shortwave |
|
AM RF amplfier for external antennas |
|
Antenna
splitter |
|
A remotely-tuned loop
receiving antenna for LW and MW |
|
A simple demonstration for exploring the radio waves generated by a mobile phone |
| BF981 tuneable RF pre-amplifier for FM and TV VHF DX |
|
Bi-Directional 2.4
GHz One Watt Amplifier With Receive Pre-Amp |
|
Bi-Directional 900
MHz Six Watt Amplifier With Receive Pre-Amp |
|
Field strength meter |
|
Field Strength Meter Using A Biased Schottky Detector A temperature
compensated Schottky diode is used in an amplified, untuned field strength indicator that is powered by two AA cells idicates the relative
field strength of RF fields from a few kHz into the microwave region |
|
FodTrack
realtime satellite tracking system, schematic diagram of the FodTrack
rotator interface |
|
HF versterkers in Dutch |
|
High voltage RF oscillator for driving multipole ion guides |
| Lightning
detector a VLF receiver tuned to 300 kHz designed to detect the crackle of
approaching lightning |
| Lightning
detector circuit a VLF receiver tuned to 300 kHz designed to detect the crackle of
approaching lightning |
| Low
Distortion Crystal Oscillator pdf file |
| Low cost wireless
network antennas, schematics of amplifiers, wireless cards and modification ideas, RF test equipment and software, information, amplifier and
antenna designs for the 915 MHz WaveLAN |
|
MOBILE PHONE ABSORPTION
WAVEMETER An absorption wavemeter is a device which can make measurements on
the strength of radio emissions and so this instrument is an essential item for
investigating the mobile phones |
|
Mobile phone
detector Simple demonstration to explore the radio waves generated by a
mobile phone |
|
Mobile phone
detector pdf file |
|
MW Active Antenna
This circuit is designed to amplify the input from a telescopic whip antenna.
The preamplifier is designed to cover the medium waveband from about 550Khz to
1650Khz |
|
Medium
Wave (MW) Simple Active Antenna BF981, pdf file |
|
One Watt 2.45 GHz
Linear Amplifier |
| Pulsed
tone FM tracking transmitter a very small tracking transmitter that can be
tracked using an FM broadcast band radio receiver |
| Radio
wave alarm radio wave alarm circuit |
| RC-design some very
useful schematics for aircraft models |
|
RDS ENCODER RADIO DATA SYSTEM Encoder, Radio Data System, RDS, is intended
for application to VHF/FM sound broadcasts in the range 87.5 MHZ to 108.0 MHZ
which may carry either stereophonic (pilot-tone system) or monophonic programs |
|
RF amplifier for ferrite bar antennas |
| RF
Field Strength Probe (AT90S1200A) This broadband probe has a small antenna
(about a 15 cm length of insulated wire). Radio Frequency energy coupled to the
antenna is detected and made available to drive millivolt level signals to the
input of a DVM (Digital Volt Meter) |
|
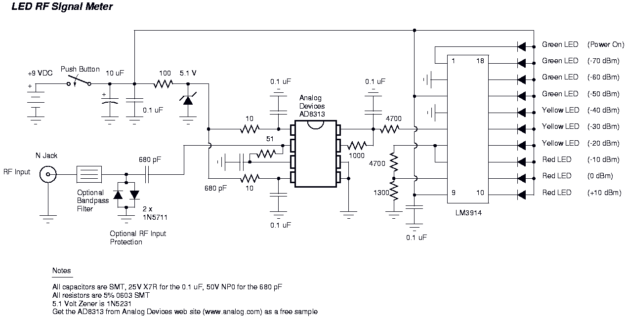
RF signal meter with
LED |
|
Spread spectrum (DSSS)
voice link Experimental direct sequence spread spectrum (DSSS) voice link |
| Theremin
it is a RF oscillator. As your hand moves near the metal plate, the
capacitance "seen" at the collector of the transistor will change,
and so will the frequency of oscillation. What you need now is an AM radio
receptor (any) that will do the job of turning this to sound |
|
Tunable Field
Strength Meter |
|
UHF radio direction
finding 433.920 MHz,
2 meter tracking (146
Mhz) |
| VCO
voltage controlled oscillator BF990a, BB132 |
|
Wireless antenna interface
Wireless antenna interface circuit,
pdf file |
| X
band radar detector |
|
|
Radio
receiver circuits  |
|
Aircraft Radio
Communications Receiver The communications between commercial aircraft and
the ground can be interesting, amusing and sometimes even disturbing. However
radios that receive the approximately 220MHz to 400MHz band commonly used for
aircraft (both military and commercial) are not easily found, schematics |
|
AM-receiver for
aircraft communication |
|
DCF77 receiver
every minute the full time and date is transmitted in 59 bit (from 0 to 58).
At the beginning of every second a bit is transmitted by reducing to 25%
(-6dB) the 77.5kHz carrier (amplitude modulation) for 100ms (logical 0) or for
200ms (logical 1) |
|
DCF77 receiver |
|
FM receiver
FM regenerative receiver using a single FET and one audio amplifier IC |
|
One
Transistor FM Radio |
|
Reflex Receivers
One-Transistor Reflex Radio, Two Transistor Reflex Radio, Matchbox Reflex Radio |
|
'Reflex'-type AM Radio |
|
Shortwave Receiver |
|
Solar powered AM radio Solar powered AM radio circuit |
|
TDA7000 receiver |
|
Two
transistor radio |
|
VLF
Radio Receiver Schematic |
|
ZN414 Portable
Receiver An AM portable radio receiver made from the ZN414 IC. The ZN414 ic
has now been replaced by the MK484 which is identical in performance and pinout |
Radio
transmitter circuits  |
|
300MHz AM, RF
remote control receiver & transmitter |
|
433 MHz Super Remote
Using a PIC12F683 and a few transistors, it is theoretically possible to boost
the power to a standard 433 MHz remote transmitter module |
|
418/433 MHz short-range
communication circuit for data transmission and remote control systems,
pdf file |
|
AM Micropower
Transmitter
a high quality radio transmitter for the A.M. broadcast band |
|
AM oscillator - transmitter AM oscillator, AM transmitter, 1 MHz |
|
AM-transmitter
transistor-based AM transmitter, the educational
encyclopedia |
|
AM-transmitter |
|
AM Transmitter |
|
AM Transmitter
Circuits tube-based low power AM transmitters |
| FOX - two
transistor 40 milliwatt fox transmitter |
| FOX-750 - three
transistor 750 milliwatt fox transmitter |
|
FM broadcasting hobby
A Beginner's Guide to Low-Power FM Broadcasting |
|
Magnetic-radiation remote-control short-range 35KHz operation, single-channel unit |
|
Miniature MW Transmitter |
|
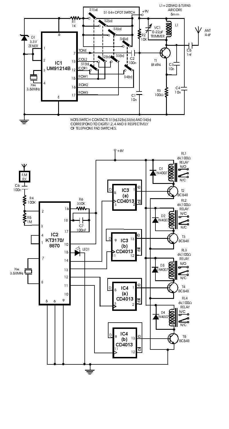
Radio Remote Control using DTMF using
UM91214/UM91216 datasheet
and KT3170 datasheet.
The KT3170 is a complete Dual Tone Multiple Frequency (DTMF) receiver that is
fabricated by low power CMOS and the Switched-Capacitor Filter technology. |
|
Short Wave
AM Transmitter Short Wave AM Transmitter circuit |
|
Small AM transmitter
Small AM transmitter |
|
Télécommande
radio 300MHz pour télescope |
|
Walkie Talkie Schematic |
|
|
Home
|
Site Map
|
Email: support[at]karadimov.info
Last updated on:
2011-01-15
|
Copyright © 2011-2021 Educypedia.
https://educypedia.org
|
| |