Educypediathe educational encyclopedia
Electronics-theory
Analog
Audio - acoustics
Audio - electronics
Audio - loudspeakers
Components-active
Components-passive
Component - sensors
Digital - electronics
Digital - I2C - I2S
Digital - Programming
Electricity High Voltage
Electricity - machines
Electricity - theory
General overview
Miscellaneous
Optics
Power control systems
Power electronics
RF - antennas
RF - antenna - WLAN
RF - communication
RF - radio - tuning
Telephony
Tubes
TV-video-DVD
 
Utilities - tools
Animations & applets
Application notes
Cabling
Calculators
Circuits
Databank - tables
Datasheets
Measurement
Repair
Software - electronics
 
Local sitemap
Sitemap

  
 





Infra Red circuits  related subjects: Optics, Infrared sensors, Infra red remote control protocols, Sensor light circuits
40KHz modulated light receiver (PDF) LF357, photodiode
40 kHz TV & VCR light source repeater pdf file
Building an infrared remote decoder PIC12F675 or PIC12F629
Computerized infrared remote project a very simple device for recording and playing back streams of infrared data, in particuliar the codes transmitted via remote controls, software is supplied to be run in both DOS and Windows, with information on interfacing the CIR into your own C and Visual Basic applications, Educypedia
Infrared circuits for remote control using a 32-40 kHz modulated square wave for communication
Infrared circuits infrared circuits
Infrared emitter & detector this tutorial presents the infrared (IR) led and phototransistor. This circuit is good for building an encoder for motor speed measurement
Infrared circuits for remote control infrared remote control circuits using a 32-56 kHz modulated square wave for communication
Infra/radio remote control transmitter/receiver a general purpose remote control project with using programmable PIC microcontrollers
Infrared Remote Control Infrared Remote Control, Remote Receiver, Infrared Remote Control Transmitter circuit
Infra-Red remote control systems A Serial Infrared Remote Controller circuit
Infrared sensor pyroelectric infrared sensor circuit
Infrared receiver for the serial port
InfaRed remote control
InfraRed remote control a 8-pin PIC12C508 is pre-programmed to generate our 38KHz carrier frequency, schematics
Infrared remote control extender this circuit is used to relay signals from an Infra Red remote control in one room to an IR controlled appliance in another room
Infrared remote control system for Sony minidisc walkman
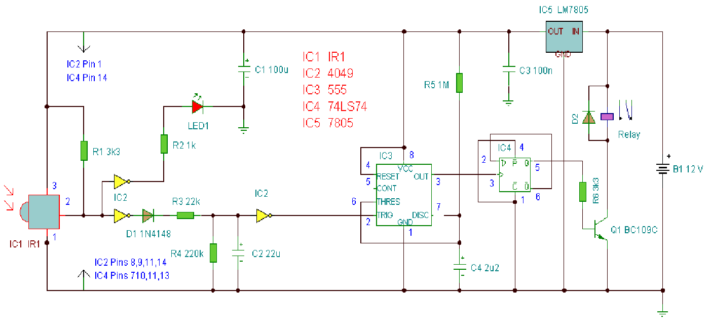
Infra Red Switch universal switch that may be used with any Infra Red remote control that uses wavelengths between 850-950nm
Infra Red Switch This is a single channel (on / off) universal switch that may be used with any Infra Red remote control using 36-38kHz. (This is a very common remote handset frequency)
Infrared transceiver for the PC, pdf file
Infrared light - train detection
Infra Red Switch single channel (on / off) universal switch that may be used with any Infra Red remote control using 36-38kHz, 555, part of Interfacing Circuits
IR Toy Car Motor Control This add-on circuit enables remote switching on/off of battery-operated toy cars with the help of a TV/video remote control handset operating at 30–40 kHz, pdf file
IrDA transceiver for PC IrDA module for infrared communication circuit
IR detector useful for railroad-train detection
Infra Red Remote Control Extender
Infra Red Remote Control Extender This circuit is used to relay signals from an Infra Red remote control in one room to an IR controlled appliance in another room
IR Modulation Detector A circuit to extract and measure the modulated carrier of an Infra Red remote control, Educypedia
IR MUSIC TRANSMITTER AND RECEIVER Using this circuit, audio musical notes can be generated and heard up to a distance of 10 metres, pdf file
Micro based PIR to IR remote converter An Atmel AT90S1200 controlling a panasonic VCR
PC IR remote control a PC based IR remote control system
Serial Infrared Remote Controller a simple, cheap device that can be connected to any serial port to control most components that have infrared remote controls
TV Remote Control Decoder infrared light in serial format, TV Remote Control Decoder circuit
Universal infrared receiver a small device that allows you to control your PC with the remote from your TV, VCR, CD or stereo, Educypedia
Universal infrared receiver

Home | Site Map | Email: support[at]karadimov.info

Last updated on: 2011-01-15 | Copyright © 2011-2021 Educypedia.

https://educypedia.org

 

 

 

 
Powered by ITCom Solutions