Motor speed control circuits:
general overview
related topic: Motor speed control,
Robotics, Stepper motor
control |
| Circuits
for robots Circuits for fighting robots, Servo Reverser, Steering Mixer, RC
On/Off Switch, Mercury switch filter, Battery Monitor, A True Failsafe, A
Stroboscope, A high power servo |
|
Microchip automotive design center |
|
Motor
controlling application notes |
| Robotics
projects circuits for robots |
| Robot links
Robotic Control & Automation, The Robots at LAMI, Robots at Taygeta Scientific
Inc., Robots Wanted Dead or Alive, RobotWorx, Inc low cost robotic systems new
and used buy and sell, Sarcos: High Performance Robots ( this is really neat! ),
SnakeRobots, Spot- a seeing robot |
| Simple electric
motors Reed Switch Motor, Transistor Based Motor, Hall Effect Motor,
Optointerrupter Motor |
AC Motor
control circuits - projects  |
| 230V AC motor controller
using U208 and TIC 236M, PCB included, pdf file |
|
Ceiling Fan Speed Control Ceiling Fan Speed Control, Single-Phase Motor
Speed Control, pdf file |
|
CONTROL BY A TRIAC
FOR AN INDUCTIVE LOAD pdf file |
|
Determining
MOSFET driver needs for motor drive applications pdf file |
|
Dimmer/Motor
Speed Control |
|
DOT MATRIX
PRINTER MECHANISM pdf file |
| Dual 2 H-bridge
circuit DC motors: 10 to 40 volts, up to 10 Amps, 74HCT139, H11A817C
1-channel opto coupler circuit |
| Dual channel servo pulse to H-Bridge interface
with PIC 16F876 as controller circuit |
| Motor speed control motor speed control, control the speed of an AC motor, pdf file |
|
Motor
speed control Controlling the speed of 3 phase induction motors. The speed
of a normal 3-phase induction motor is a function of the frequency of the supply
voltage, microcontroller, MOSFET |
|
Motor speed controllers The purpose of a motor speed controller is to take a
signal representing the demanded speed, and to drive a motor at that speed. The
controller may or may not actually measure the speed of the motor |
|
Motor
controller project with MOSFET bridge H MOSFET bridge construction, complete with print layout, using hip4081 driver |
|
Phase
Control Using Thyristors, triacs pdf file |
|
Phase
Control Using Thyristors, triacs pdf file |
|
Speed
control of 3-phase induction motor |
|
Speed control of single-phase AC motors pdf file |
|
Spindle Motor
Hard Drive Spindle Motor, 74164, L293D |
|
Three phase power
regulator a three-phase linear power regulator circuit, can control
resistive loads or induction motors. Drive outputs are optoisolated and
regulation from zero to full load is via a single potentiometer so interfacing
to a PC should be easy, assuming all mains isolation is properly implemented,
pdf file |
|
Universal motor control
TDA1085C: Universal Motor Speed Controller, TRIAC |
|
Universal motor control TRIAC |
|
Universal Motor with
Chopper Control pdf file |
|
Using a light dimmer
IC for AC motor speed control LS7231, An electronic speed control for an AC
Motor can be designed with a Light Dimmer IC by limiting the minimum firing
angle of the triac so that the motor won’t stall, pdf file |
|
Washing machine motor controller single phase AC motor circuit |
DC Motor
control circuits-projects  |
|
Alimentations traction en Français |
|
Bidirectional DC motor speed controller pdf file |
|
Bidirectional DC motor speed controller pdf file |
|
Bidirectional DC motor speed controller Bidirectional H-Bridge DC-Motor
Motion Controller circuit |
|
Brushless DC motor
controller LS7362, pdf file |
|
Build your own 12 VDC engine/generator electronic magnetic field controller
schematic included, pdf file |
| Cadmium
sulfide solar tracker |
| Class-D motor-speed control
MAX 4295 |
| DC
motors control circuit H-bridge circuit |
| DC
motors control circuit
H-bridge, DC motor controllers with PWM circuit |
|
DC Motor Control Using A Single Switch this simple circuit lets you run a DC
motor in clockwise or anti-clockwise direction and stop it using a single
switch, pdf file |
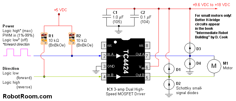
| DC motor-driver
H-bridge circuit the motor can be driven forward or backward at any speed,
TC4424 |
| DC
motors forward and backward this circuit drives small DC motors up to about 100 watts or 5 amps or 40 volts, H-bridge |
| DC
motor PWM controller DC motor PWM controller |
| DC
motor reversing circuit DC motor reversing circuit, A DC motor reversing
circuit using non latching push button switches. Relays control forward, stop
and reverse action, and the motor cannot be switched from forward to reverse
unless the stop switch is pressed first |
| DC motor speed control
DC motor speed controller, pdf file |
| DC
motor speed control using Pulse Width Modulation DC motor speed control
using Pulse Width Modulation, MAX620 device, H bridge control |
|
DC Motor
Speed Control with CMOS ICs H bridge control, pdf file |
|
DC motor speed controller pdf file |
|
Digital speed
control PWM, Digital speed control |
|
Dual Motor
Bidirectional Electronic Speed Control pdf file |
|
Fan controller adapts to system temperature
a fan switching between two speeds, MOSFET, LM56 |
| Fan speed
control this document discusses the operation of the MAX6650 and MAX6651, two fan controllers with linear closed-loop fan speed control |
|
H-Bridge control
HIP4081 circuit |
| H-Bridge control
H bridge control circuit |
|
H-Bridge
motor controller This circuit drives small DC motors up to about 100 watts
or 5 amps or 40 volts, educypedia |
|
H Bridge Motor Control
Circuits This page features H-Bridge circuits used for controlling direct
current motors. Several designs are shown using both CMOS and Bi-Polar power
devices |
|
H-Bridge motor drive pdf file |
|
H-bridge using P and N channel FETs |
|
H Bridge Schematic
H Bridge Schematic, TC4424 |
|
Line-following car |
| Microcontroller
based motor speed control |
|
Mosfets
in DC motor control a H-bridge is used to control a DC motor. It allows the motor to start and stop and most importantly to reverse direction, P-ch &
N-ch MOSFET H-bridge, N-ch MOSFET H-bridge using a single supply; N-ch MOSFET switch , P-ch & N-ch MOSFET switch using a dual supply |
|
MOTOR SPEED
CONTROL |
|
PCB drill controller |
| PIC based speed controller PWM,
transistors, With Fet's |
|
Pulse Width Modulator pdf file |
| PWM DC motor
drive
Digital PWM-drivers and PI-regulator software for electric DC motors |
| PWM fan controller PWM control
Pulse-width modulation control works by switching the power supplied to the
motor on and off very rapidly. The DC voltage is converted to a square-wave
signal, alternating between fully on (nearly 12v) and zero |
|
PWM motor speed control uses AC tachometer feedback
power transistor circuit |
|
PWM Circuit Based on
the 555 Timer 555, MOSFET |
|
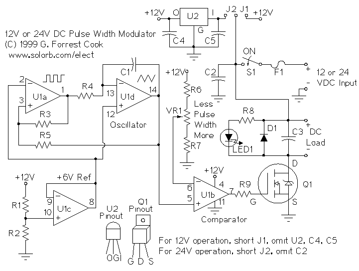
PWM motor and light controller pulse width modulator for 12 and 24 volt applications, IRFZ34N FET |
| PWM
circuit for 0% to 100% speed control or light dimming |
| PWM drivers for
electric DC motors |
|
PWM fan controller 555, puls width modulation circuit |
| PWM fan controller 555, puls width modulation circuit,
Simple PWM controller |
|
PWM fan
controller |
|
PWM generators |
|
PWM
speed control pulse with modulated speed control of a DC motor |
|
PWM Speed
Controller |
|
Reed switch motor |
| RF
wireless PWM DC motor speed control |
|
Servo motor control doc file |
| Servo
pulse to PWM for radio-controlled cars, boats, airplanes, etc. |
|
Single-Phase Brushless
DC Motor Controller Using LS7262 Single-Phase Brushless DC Motor Controller
Using LS7262, pdf file |
|
Speed controllers (DC motor) |
|
Temperature-controlled fan gradually increases speed as temperature increases, widely adjustable temperature range |
|
Thermal Fan
Controller 741, transistor, thermistor |
|
Three and Four Phase
Brushless DC Motor Controllers Using Pulse-Width Modulation LS7260, LS7262,
LS7362 pdf file |
|
Two-quadrant DC motor drive circuit with current limit two-quadrant DC motor
drive circuit with current limit, pdf file |
|
Wiper circuit pdf file |
|
Wiper
circuit wash wiper control IC U642B, pdf file |
|
Wiper Speed Controller Wiper Speed Controller circuit, 555, 4017, pdf file |
|
Wireless RF PWM dual motor
controller The transmitter circuit consists of WZ-X01 RF module, Holtek
HT-640 encoder and 8-bit A/D converter |
|
Zonnebot
een klein robotje dat op zonne-energie kan rijden, een leuk ideetje, in Dutch |
|
|
|
|
Home
|
Site Map
|
Email: support[at]karadimov.info
Last updated on:
2011-01-15
|
Copyright © 2011-2021 Educypedia.
https://educypedia.org
|
| |