Measurement
circuits  |
|
10 LED VU meter
LM3915 |
| 4 channel
adapter for the oscilloscope to see the wavefrom of four kinds of the
signals at the same time with the oscilloscope |
| Accelerometer
ADXL250 |
|
AC Current Probe
for Oscilloscope Use |
| Angle measurment coder/decoder
Gray code circuit |
| Audio test equipment |
|
Beat Balance
Metal Detector Instead of using a search and a reference oscillator as with
BFO, or Tx and Rx coils as with IB, it uses two transmitters or search
oscillators with IB-style coil overlap. The frequencies of the two oscillators
are then mixed in similar fashion to BFO, to produce an audible heterodyne |
| Capacitance meter
the Femto capacitance meter measures in the low femtofarad area having a resolution of 10 femtofarads (fF). The meter has six ranges allowing a maximum
measuremenet is 4 microfarads, ICL7106 |
|
Capacitance meter
Digital Capacitance Meter, microcntroller AT90S2313 |
|
Current
meter
used to measure the current from a solar panel. It has very low power loss for currents in the 0-10A range. It also works as a general purpose DC
current meter |
|
Current Sense Circuit
Collection
pdf file |
| DC voltmeter with high input impedance |
|
Digitale voltmeter met
de 74C928
pdf file, in Dutch |
|
Digital Volt and Ampere meter Digital Volt and Ampere meter |
|
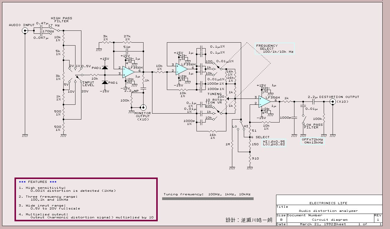
Distortion measurement circuit |
| DVM
with the ICL7106 This application note describes a technique for
auto-ranging a battery operated DVM suitable for panel meter applications. Also,
circuit ideas will be presented for conductance and resistance measurement,
ICL7106,
pdf file |
|
Electronic
Stethoscope |
| EMF
probe with meter to locate stray electromagnetic (EM) fields |
|
Energy meter an energy meter using Analog Devices’ ADE7757 chip for
singlephase, 2-wire (phase and neutral) systems used in households,
pdf file |
|
ESR Meter
Fully-built and calibrated EVB ESR meter |
|
Flowmeter
flowsensor circuit |
|
Frequency
Counter microcontroller, ATMega161, Frequency measurement from 0.1Hz to
≥10MHz |
|
Frequency
Counter LCD frequency meter, RPM meter and rotational speed sensor |
|
Frequentiemeter 4093, 555, in Dutch |
|
Gaussmeter
the strength of the magnetic field, magnetometer, Gaussmeter,
Hall effect Gaussmeter |
| Un indicateur de tension et un
VU-mètre en Français |
|
ICL7106/ICL7107 Digital
LED Ammeter (Ampere Meter) |
|
LED Stroboscope How to measure rotational speed using a stroboscope,
building the stroboscope |
| LED VU meter
LM3915 |
| Lightning
flash counter
this circuit allows the detection of every lightning strike in a radius of
about 20-30 km from the counter, by receiving the EM pulse with a special
antenna |
|
Light Pollution Meter
Light Pollution Meter, Notes on the design and construction of a visual
comparison photometer for measuring sky brightness and light pollution,
schematics |
|
Logic
Probe This logic probe uses a single CMOS IC and shows three logic
conditions, High, Low and Pulsing |
|
Lucht benzine meter
air/fuel measurement, lamba sonde circuit |
| LM3914 battery monitor
can be used to measure voltages |
|
LM3914 Dot/Bar Display Driver datasheet
The LM3914 is a monolithic integrated circuit that senses analog voltage levels
and drives 10 LEDs, providing a linear analog display, pdf file |
| LM3915 dot/bar
display driver pdf file |
|
LM3915 Dot/Bar Display Driver datasheet The LM3915’s 3 dB/step display is
suited for signals with wide dynamic range, such as audio level, power, light
intensity or vibration, pdf file |
|
Multi Wire Cable Tester A multi wire cable tester with a separate LED for
each wire. Will show open circuits, short circuits, reversals, earth faults,
continuity and all with four IC's. Designed initially for my intercom, but can
be used with alarm wiring, CAT 5 cables and more, UTP cable |
|
Opacity meter for monitoring the rate of flow of powder used in a
rapid prototyping machine |
| Owens bridge inductance measurement device with DC current capability |
| Oxygen Analyzer |
|
PC-Based Oscilloscope
This circuit conditions different signals of frequency below 1 kHz and displays
their waveforms on the PC’s screen. The hardware is used to condition the input
waveform and convert it to the digital format for interfacing to the PC, pdf file |
| Period to voltage
conversion |
| Power meter
Power meter circuit |
| PPM
and VU meter Peak Programme Meter circuit |
| Pulse-generator & signal-tracer 1.5V battery-operated |
|
Solar Panel Current Meter This circuit is used to measure the current from a solar
panel. It has very low power loss for currents in the 0-10A range |
|
Spectrum Analyser
This DC to 50 MHz spectrum analyser uses a standard oscilloscope for display.
Dynamic range is better than 70dB |
|
Spindle and
Surface Speed Measurement |
|
Stroboscope
neon glow lamp, TIC 106D |
|
Stroboscope
Stroboscope circuit |
|
Stroboscope pdf file |
|
Tachometer LM2907
Tachometer, Frequency to voltage converter |
|
Test circuits oscillators, generators, testers |
|
Transistor tester
and signal injector Tests transistors - locates base lead and finds, CE or
BE shorts, Determines transistor gain, Outputs a signal for testing audio
circuits |
|
True
RMS Watt Meter This circuit will give you a good, Accurate Watt Meter that
can measure various power levels |
|
Triple Stroboscope This circuit enables observation of movement between
other stroboscopes. Generation of rectangular signal is based on NE555. This
circuit requires a low power supply that is made from a simple transformer TR1,
traditional rectifier bridge and zener diode |
|
TV testcard
generator |
| Ultrasonic
range meter This range meter uses the ultrasonic of about 40 KHz. The way
of measuring measures the time which the ultrasonic returns from the measurement
object. The about 10-m distance can be measured by adjusting the resistance
value of the inner circuit |
|
Universal High-Resistance Voltmeter Universal High-Resistance Voltmeter with
opamp and Ammeter, pdf file |
|
USB Live
Oscilloscope a fairly simple device which allows to digitize signals with
frequencies ranging from DC to around 1MHz with very long sampling buffer |
|
Voltage to Frequency Converter |
|
Volt Meter
Led display digital Voltmeter, uses ICL7107 made by INTERSIL, can display any DC
voltage in the range of 0-1999 Volts |
|
Volt Meter High
Precision Volt Meter |
| Voltmetre à
afficheurs à LED en Français |
| Voltmetre
LCD en Français |
|
VU Meter
LM3915 |
| VU-METRE à bargraph
(LM3914) en Français |
|
Wattmeter Project
Digital Wattmeter Project |
|
Zener diode tester 555 Timer IC |
|
|
Home
|
Site Map
|
Email: support[at]karadimov.info
Last updated on:
2011-01-15
|
Copyright © 2011-2021 Educypedia.
https://educypedia.org
|
| |