Educypediathe educational encyclopedia
Electronics-theory
Analog
Audio - acoustics
Audio - electronics
Audio - loudspeakers
Components-active
Components-passive
Component - sensors
Digital - electronics
Digital - I2C - I2S
Digital - Programming
Electricity High Voltage
Electricity - machines
Electricity - theory
General overview
Miscellaneous
Optics
Power control systems
Power electronics
RF - antennas
RF - antenna - WLAN
RF - communication
RF - radio - tuning
Telephony
Tubes
TV-video-DVD
 
Utilities - tools
Animations & applets
Application notes
Cabling
Calculators
Circuits
Databank - tables
Datasheets
Measurement
Repair
Software - electronics
 
Local sitemap
Sitemap

  
 





Solar power related schematics  related subject: Optics, Infrared sensors, Infra red remote control protocols, Solar cells
1381 solar engine Beam solar engine
AA Battery Solar Charger
Controller for Hybrid Power Plant block diagram of the HPP, comprised of 440 Wp photovoltaic modules, 1 kW wind turbine and 5 kW diesel engine as a back-up. HPP is a centralized PV and wind power generation plant, using battery to store the produced dc current electricity. To cater for emergencies, a conventional diesel generator is also provided. The main component on HPP is the controller, an electronic device which automatically control when the back-up diesel engine shall start assisting with producing electricity
Current meter used to measure the current from a solar panel. It has very low power loss for currents in the 0-10A range. It also works as a general purpose DC current meter
Gate Boost Solar Engine The Gate Boost SE uses a 1381, a 2N7000 MOSFET and a 2N3906 with a unique voltage doubler to increase the voltage applied to the gate of the MOSFET ....
How to Create a Solar Panel that Tracks the Sun
Microcontroller Based Solar Panel Tracking System Microcontroller Based Solar Panel Tracking System, pdf file
MPPT Maximum Power Point Tracking, frequently referred to as MPPT, is an electronic system that operates the Photovoltaic (PV) modules in a manner that allows the modules to produce all the power they are capable of. MPPT is not a mechanical tracking system that “physically moves” the modules to make them point more directly at the sun, MPPT Charger circuit, pdf file
MPPT Charger This application report is intended for users designing an MPPT-based lead acid battery charger with the battery charger, MPPT Charger circuit, pdf file
MPPT circuit MPPT circuit, Simple maximum power point tracker for photovoltaic arrays, pdf file
MPPT circuit pdf file
MPPT Solar Charge Controller Maximum power point tracking, referred to as MPPT, is an electronic system that operates the photovoltaic modules to produce maximum power. MPPT varies the electrical operating point of the modules and enables them to deliver maximum available power, pdf file
Photovoltaic Solar Battery Regulator and Load Controller This device allows solar cell arrays to be connected to either conventional lead-acid, sealed lead-acid, or lithium storage batteries without fear of overcharging. It allows two different electrical loads to be driven from the batteries at two different charge states to maximise power usage efficiency
Portable solar battery charger
Pyranometer to Current Converter Build a micropower circuit that converts low level DC signal from pyranometer to DC current for long cable metering. The circuit was built with TLV2451, rail-to-rail input/output opamp made by TI
Solarbotics useful collection of material for beam roboticists of all experience levels and abilities
Solar bug
Solar-bugs tutorial
Solar car
Solar Cell Battery Charger This Circuit will allow for Voltage Regulation and Isolation when Charging Lead Acid Batteries with a Solar Cell. This Circuit will be most useful for Solar Panals of less than 100 watts, and when using a suitable transistor in it, Solar Cell Circuits
Solar Cell charges single NiCd AA cell Solar garden light - Solar Cell charges single NiCd AA cell which runs LED via stepup converter when darkness falls
Solar cells implement low-cost illuminator
Solar Charger PIC16F84, Solar Charge Controller
Solar Charger N5ESE's Portable Solar Charger,  5 Watt solar panel
Solar charger for lead-acid batteries This circuit is intended for charging sealed lead-acid batteries with a solar panel in small and portable applications
Solar energy meter The meter measures amount of AC energy produced by photovoltaic power system. It uses photocoupler attach to electromechanical energy meter to detect the number of revolution, Solar energy meter
Sun eater
Solar charge controller pdf file
Solar Charger
Solar charger charging a 12v battery, using the cheapest set of solar cells and the cheapest inverter
Solar charger for lead-acid batteries This circuit is intended for charging sealed lead-acid batteries with a solar panel in small and portable applications
Solar panel charge controller/low voltage disconnect circuit the charge controller is used to connect a solar panel to a 12 volt lead acid battery, it regulates the charging of the battery and allows the battery to be charged up to a preset voltage. This prevents the battery from over-charging and boiling off electrolyte
Solar Collector Sun Tracking Remark: switch R7 and R8
Solar Garden Light Autopsy The NiCads are charged by the solar cells through a 1N5817 schottky diode with a low forward voltage drop. On the top of the unit next to the solar cells is a CDS light sensitive resistor. A PNP transistor Q1 controls power to the LED, pdf file
Solar panel charge controller/low voltage disconnect circuit the charge controller is used to connect a solar panel to a 12 volt lead acid battery and a DC load, it regulates the charging of the battery and allows the battery to be charged up to a preset voltage
Solar Powered Lithium Ion Battery Charger The circuit feeds a controlled current and voltage to a 3.6v lithium ion battery. The current is limited to 300ma and the voltage is limited to 4.2 volts
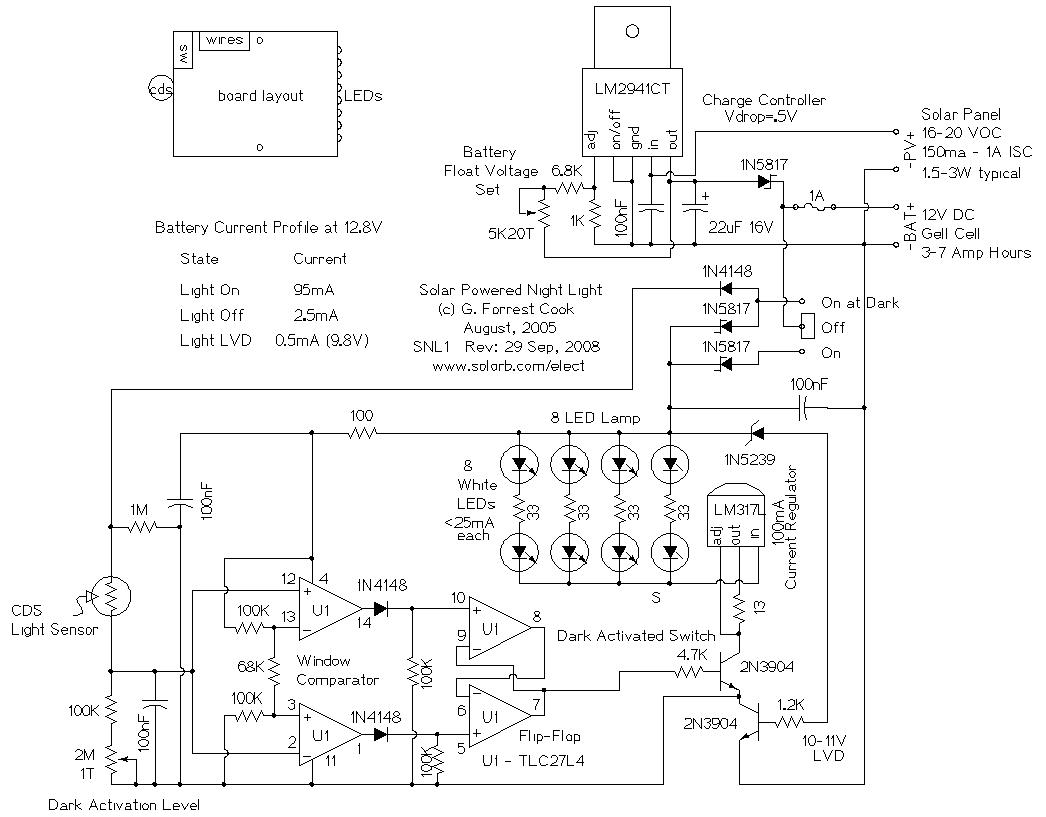
Solar Powered Night Light LM2941, TLC27L4, CDS photo sensor
Solar Powered Reading Lamp The goal of this project is to produce a self contained reading lamp that could be used by students in developing countries for reading at night. The circuit can be used for a wide variety of lighting applications
Solar power schematics Solar Panel Tracking circuits, solar panel sun tracker
Solar robots The fallowing robots are powered only by light, which means no batteries are required. Make your own solar powered robot at home using things you probably already have. Transistors, resistor, capacitor, solar battery and flashing LED are available at any electronic store
Solar robot tutorial
Solar sun tracker gif file
Solar sun tracker Cadmium Sulfide Relay Tracker Schematic
Solar tracker This kit monitors the position of the sun using two Light Dependant Resistors (LDR's), and makes the decision to move the solar panel to correctly orientate to the sun. The output configuration is called a H bridge which will drive a small electric gearbox up to 500mA at the input voltage (6 .. 15V), both forward and reverse
Solar Tracker Homemade Solar Tracker
Solar tracker circuit Schematic for Solar Collector Sun Tracking
Solar tracking circuits
CYBUG SUNFLOWER pdf file
Sun Tracker for Your Solar Panels uses Basic Stamp 2 from Parallax Incorporated
Sun-Up Alarm The Sun - Up Alarm can be used to provide a audible alarm for when the sun comes up or it can be used in a dark area and detect when a light comes on. It can also be used to detect a light beam, headlights etc, ..., Light intensity sensor, Educypedia
Sun-Up Alarm pdf file
Supply Generates 5V from Low-Voltage Solar-Cell Power This application note describes generating 5V supply voltage from very low input voltage of solar cells. Two stage, high efficiency, MAX866 step-up DC-DC converter and MAX1771 boost controller are used to start up and provide 5V rail under full load and as low as 0.8V input voltage
Zener-based solar engine

Home | Site Map | Email: support[at]karadimov.info

Last updated on: 2011-01-18 | Copyright © 2011-2021 Educypedia.

https://educypedia.org

 

 

 

 
Powered by ITCom Solutions